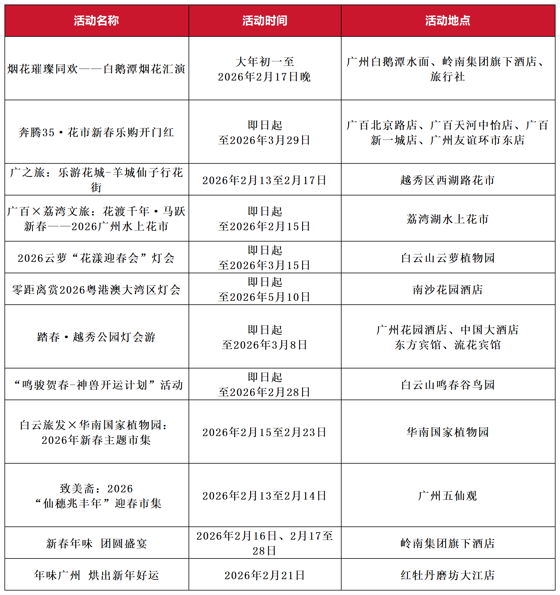
祥瑞骏马踏春来,岭南年花开别样红。2026丙午马年新春将至,岭南集团积极响应“请到广东过大年”广货行天下”系列活动,以”新春乐融融”为主题,精心策划了一系列融合传统与潮流的精彩活动!这个春节,广府年味与非遗岭南的历史底蕴,再加上潮玩演艺的新潮能量一起,为您带来最难忘的节日体验,即刻开启您的新春旅程吧!
年味广州——温暖过大年!一起来体验最地道的广府年味:白天,一家人手牵手行花街,挑选心仪的年货;日落,围坐在酒店餐厅,共享年夜饭的温馨时刻;饭后,漫步江边睇烟花,看夜空被点亮;还可以去公园赏花灯,在璀璨光影里留下幸福合影。开心过大年,其乐融融,幸福就在身边……

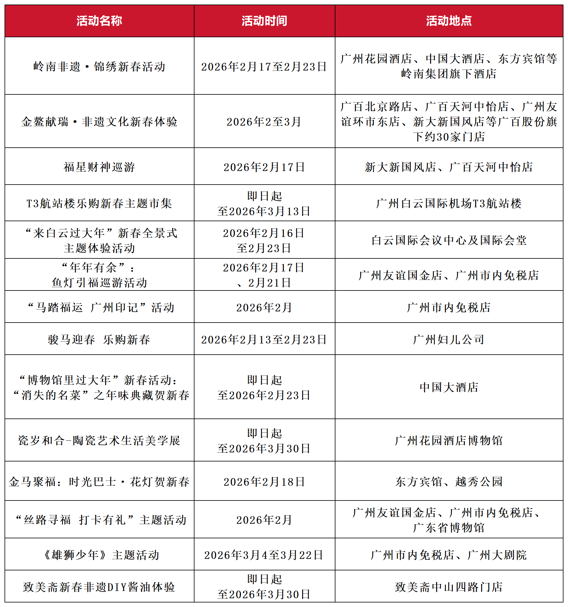
非遗岭南——这个春节,非遗文化陪你欢乐过大年!让喧天的龙狮锣鼓敲响新春的喜悦,品尝“消失的名菜”唤醒传统记忆,DIY手作感受非遗文化的别致魅力,在博物馆的探奇中遇见历史的惊喜。舞龙舞狮、新春手作、博物探奇……在“视、听、游、作”的沉浸式互动中,感受岭南文化的年味与活力!
潮玩演艺——传统佳节嗨翻天!从破次元的“蛋仔派对”电竞游乐到广州白云国际会议中心世纪大会堂的“好戏连台”,再到星空下的“露营狂欢”,这个春节,让快乐不停歇,新潮能量拉满!
